昌蒞(昌旸)科技股份有限公司(SQ)
SQ6021
高性能LED恒流驅動器產品描述SQ6021是一款週邊電路簡單的多功能平均電流型 LED恒流驅動器,適用於5-100V電壓範圍的降壓BUCK 大功率調光恒流 LED 領域。SQ6021PWM端口支持超小
时间:2025-09-29 14:30:30
点击:0
产品详情
高性能LED恒流驅動器
產品描述
SQ6021是一款週邊電路簡單的多功能平均電流型 LED恒流驅動器,適用於5-100V電壓範圍的降壓BUCK 大功率調光恒流 LED 領域。
SQ6021PWM端口支持超小占空比PWM調光,可響應最小60ns 脈寬。PWM 端口為高電平時,芯片正常工作。為低電芯片時,輸出關閉。
SQ6021採用平均電流控制算法,輸出電流恒流精度≤±3%,且輸出電流受輸入輸出電壓、系統電感的影響小;晶片內部集成環路補償,週邊電路簡潔,系統更加穩定可靠。
SQ6021通過對 LD 端口進行控制實現三功能切換。LD 懸空時,系統為高亮模式;LD 為 VDD 時,系統為 1/2 電流的低亮模式; LD 接 0.2- 1.2V 模擬調光信號輸入時,系統為模擬調光模式。LD 高低亮切換模式,用來實現汽車 LED 照明的遠近光燈切換.LD 模擬調光模式時,端口電壓低於 0.2V ,輸出關閉。
SQ6021採用 SOT23-6 封裝。
產品特性
◆支持高輝調光,65536 :1 調光比
◆寬輸入電壓: 5-100V
◆平均電流工作模式
◆高效率:最高可達 96%
◆輸出電流可調範圍 60mA~5A
◆內置 5.5V 穩壓管
◆最大工作頻率 1MHz
◆恒流精度≤±3%
◆支持 PWM/模擬/分段調光
◆封裝: SOT23-6
應用領域
◆景觀亮化洗牆燈
◆舞臺調光效果燈
◆高端汽車明
◆LCD 背光明
◆建築照明
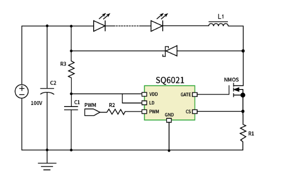
應用線路

封裝及管腳分配 (SOT23-6)


						

